µ±ÎÀÐÇÒ£¸ÐͼÏñÇåÎú¹´ÀÕ³öÈ«¹ú15.46ÒÚĶÓÀÊÀ»ù±¾Å©ÌïµÄÂþÑÜÂÖÀª£¬£¬£¬£¬£¬Ã¿Ò»´çºìÏß¶¼³ÐÔØ×Źú¼ÒÁ¸Ê³Çå¾²µÄµ×ÏßÔðÈΡ£¡£¡£¡£¡£¡£2025Äê10ÔÂ1ÈÕÆðÕýʽʩÐеġ¶ÓÀÊÀ»ù±¾Å©Ìï±£»£»£»£»£»¤ºìÏßÖÎÀí²½·¥¡·£¨ÒÔϼò³Æ¡¶²½·¥¡·£©£¬£¬£¬£¬£¬Í¨¹ýÖÆ¶ÈÁ¢ÒìÓëÊÖÒÕ¸³ÄÜ£¬£¬£¬£¬£¬ÎªÊÖÒÕÖ°Ô±ÌṩÁË´Ó¡°±»¶¯¹Ü¿Ø¡±µ½¡°×Ô¶¯ÓÅ»¯¡±µÄȫвÙ×÷¿ò¼Ü¡£¡£¡£¡£¡£¡£
1¡¢¡¶²½·¥¡·ÊµÑéµÄǰºó±ÈÕÕ
¢Ù»úÖÆË¢Ð£º´Ó¡°¾²Ì¬¹Ì»¯¡±µ½¡°¶¯Ì¬ÓÅ»¯¡±
½¨Éè¡°ÓŽøÁÓ³ö¡±ÖÎÀí»úÖÆ¡£¡£¡£¡£¡£¡£Í»ÆÆÁËÒÔÍùÕþ²ß¸ÕÐÔÓÐÓà¡¢µ¯ÐÔȱ·¦µÄ¾ÖÏÞ£¬£¬£¬£¬£¬ÔÚ×ÜÁ¿ÎȹÌÌõ¼þÏ£¬£¬£¬£¬£¬ÔÊÐí½«ÁÓÖÊ¡¢ËöмµØ¿éµ÷³ö£¬£¬£¬£¬£¬µ÷ÈëÓÅÖʸûµØ£¬£¬£¬£¬£¬ÊµÏÖÓÀÊÀ»ù±¾Å©ÌïÖÊÁ¿Óë½á¹¹µÄ¶¯Ì¬ÌáÉý¡£¡£¡£¡£¡£¡£
¢Ú´¢±¸Öþ»ù£º´Ó¡°ÎÞÕ¿ÉÑ¡±µ½¡°Óпâ¿ÉÒÀ¡±
Ê×´ÎÔÚ²¿·Ö¹æÕ²ãÃæÃ÷È·´¢±¸ÇøÖƶȡ£¡£¡£¡£¡£¡£½«¸ß±ê׼ũÌï¡¢ÕûÖÎÐÂÔö¸ûµØµÈÓÅÖʵؿéÓÅÏÈ»®Èë´¢±¸Çø£¬£¬£¬£¬£¬ÎªÖØ´óÏîĿռÓò¹»®ºÍ½á¹¹ÓÅ»¯ÌṩÁË·¨¶¨¡¢Îȹ̵ÄȪԴ£¬£¬£¬£¬£¬½â¾öÁËÒÔÍù²¹»®±ê×¼²»Í³Ò»¡¢ÈªÔ´²»Îȹ̵ÄÄÑÌâ¡£¡£¡£¡£¡£¡£
¢ÛÉóÅúϸÄ廯£º´Ó¡°¹æÄ£Ä£ºý¡±µ½¡°Çåµ¥Ã÷È·¡±
ÍêÉÆ¹ú¼ÒÖØµã½¨ÉèÏîĿռÓùæÔò¡£¡£¡£¡£¡£¡£ÇåÎú½ç¶¨ÁË¿ÉÕ¼ÓÃÓÀÅ©µÄ¹ú¼ÒÖØµã½¨ÉèÏîÄ¿¹æÄ££¬£¬£¬£¬£¬²¢¶ÔÕ½ÂÔÐÔ¿ó²ú¼°µØÈÈ¡¢¿óȪˮµÈ²»Ôì³ÉÓÀÊÀ»ù±¾Å©ÌïËð»ÙµÄ·ÇÕ½ÂÔÐÔ¿ó²úµÄ¿óҵȨÉèÁ¢×÷³öÃ÷È·»®¶¨£¬£¬£¬£¬£¬ïÔÌÁËÏÖʵ²Ù×÷ÖеÄÄ£ºýµØ´ø¡£¡£¡£¡£¡£¡£
¢Ü¾À´í¹æ·¶»¯£º´Ó¡°»ý±×Äѳý¡±µ½¡°Á÷³ÌÇåÎú¡±
½¨ÉèÊÖÒÕÐÔÎó»®¾À´í»úÖÆ¡£¡£¡£¡£¡£¡£Õë¶ÔÒòÊÖÒÕÎó²îµÈÔµ¹ÊÔÓÉ»®ÈëµÄȱ·¦¸ñµØ¿é£¬£¬£¬£¬£¬Ã÷È·ÁËÏØ¡¢Ê¡Á½¼¶È϶¨ÉóºËÁ÷³Ì¼°Êý¾Ý¿â¸üз¾¶£¬£¬£¬£¬£¬Ê¹ÀúÊ·ÒÅÁôµÄ²»¶ÔÀí»®¶¨ÎÊÌâµÃÒÔÒÀ·¨ÒÀ¹æ½â¾ö¡£¡£¡£¡£¡£¡£
¢ÝÕþ²ßµ¼Ïò£º´Ó¡°¸ÕÐÔÔ¼Êø¡±µ½¡°¸ÕÈá²¢¼Ã¡±
ÖØËܸûµØ±£»£»£»£»£»¤ÖƶÈϵͳ¡£¡£¡£¡£¡£¡£¡¶²½·¥¡·ÊµÑéǰ×ÅÖØºìÏߵľø¶Ô¸ÕÐÔ±£»£»£»£»£»¤£¬£¬£¬£¬£¬¶Ô¸ß±ê׼ũÌィÉ衢ũ´åÅäÌ×ÉèÊ©½¨ÉèµÈũҵÉú³¤ÐëÒªÐèÇ󣬣¬£¬£¬£¬È±·¦µ¯ÐÔµ÷½â¿Õ¼ä£»£»£»£»£»ÊµÑéºóÔÚ¼áÊØ±£»£»£»£»£»¤Ê¹Ãü²»Í»ÆÆµÄµ×Ïß»ù´¡ÉÏ£¬£¬£¬£¬£¬Ã÷È·ÅäÌ×ÉèÊ©½¨Éè¡¢ÍÁµØÕûÖεÈÁù´óÀà¿ÉÓÅ»¯µ÷½âÇéÐΣ¬£¬£¬£¬£¬¼æ¹Ë±£»£»£»£»£»¤¸ÕÐÔÓëÉú²úÎÞаÐÔ¡£¡£¡£¡£¡£¡£
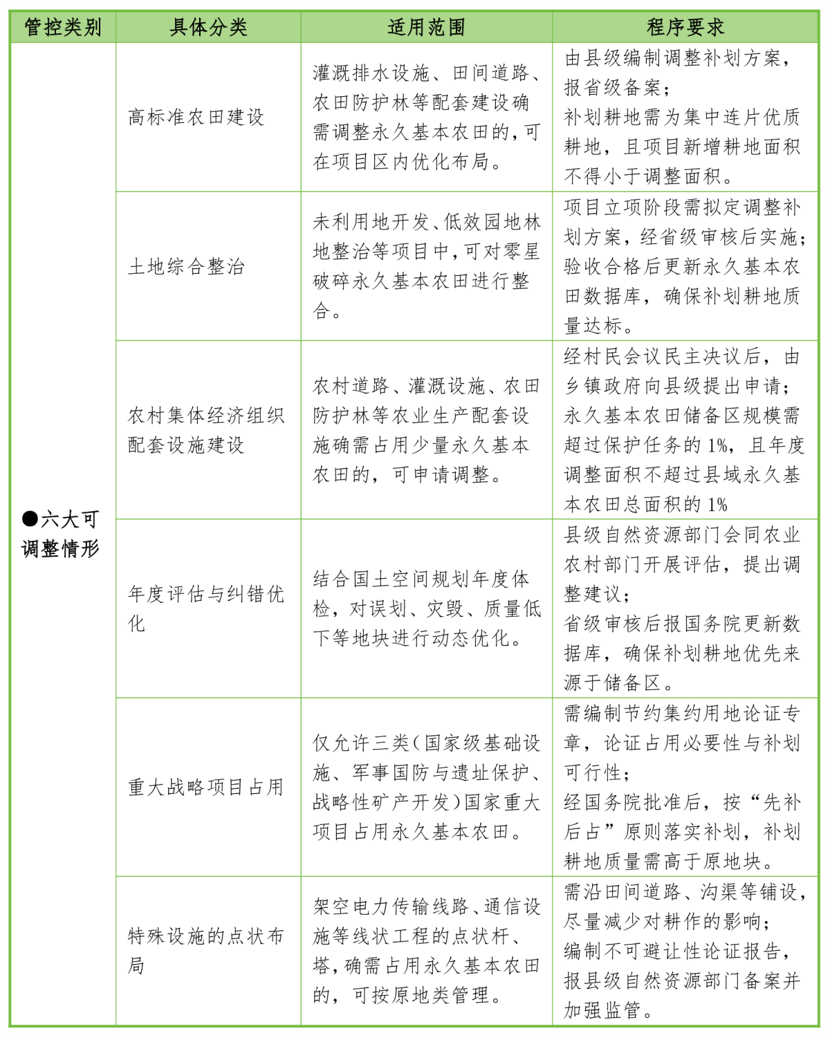
2¡¢ÓÃ;¹ÜÖÆµÄ¸ºÃæÇåµ¥Óë¿Éµ÷½âÇéÐÎ
¢Ù¸ºÃæÇåµ¥£º¡¶²½·¥¡·Ã÷È·Áù´óÀàեȡÐÐΪ£¬£¬£¬£¬£¬¹¹½¨ÓÀÊÀ»ù±¾Å©ÌïÓÃ;¹ÜÖÆµÄ¡°¸ßѹÏß¡±¡£¡£¡£¡£¡£¡£
¢Ú¿Éµ÷½âÇéÐΣº¡¶²½·¥¡·Í¨¹ýÁù´óÀà¿Éµ÷½âÇéÐΣ¬£¬£¬£¬£¬ÔÊÐíÔÚÑÏ¿á³ÌÐò϶ÔÓÀÊÀ»ù±¾Å©Ìï½á¹¹¾ÙÐÐÕýÏòÓÅ»¯¡£¡£¡£¡£¡£¡£

ÔÚÏêϸʵ¼ùÖУ¬£¬£¬£¬£¬Ó¦ÖصãÕÆÎÕ¡°µ×Ïß²»¿ÉÆÆ¡¢½á¹¹¿ÉÓÅ»¯¡¢ÖÊÁ¿ÓÐÌáÉý¡±µÄÔÔò£¬£¬£¬£¬£¬×ÛºÏÔËÓÃGIS¿Õ¼äÆÊÎö¡¢´óÊý¾ÝÍÚ¾òµÈÊÖÒÕÊֶΣ¬£¬£¬£¬£¬¹¹½¨¡°»®¶¨-¹Ü¿Ø-ÓÅ»¯-¼à²â¡±È«ÉúÃüÖÜÆÚÖÎÀíϵͳ£¬£¬£¬£¬£¬Îª°ü¹Ü¹ú¼ÒÁ¸Ê³Çå¾²ÓëÁìÍÁ¿Õ¼ä¿ÉÒ»Á¬Éú³¤Ìṩ¿ÆÑ§Ö§³Ö¡£¡£¡£¡£¡£¡£